随着汽车智能化、网联化、电动化迅速发展,国内vwin网站 市场持续增长,有调查称:到2030年vwin网站 成本占比将提升到整车成本的51%,市场规模将超过8000亿元。同时,受国际贸易形势的影响,触发了芯片国产化浪潮,包括南芯科技在内的一批优秀芯片设计公司,凭借强大的研发技术实力,严格的品质管理标准,完整的系统解决方案及良好的供应保障能力,在前装车载充电领域目前已推出多款车载充电方案,为客户提供多种选择。
与传统消费电子芯片相比,车规级芯片在可靠性、安全性、一致性和长效性等方面的表现均更胜一筹;车规级芯片在工作环境的温度范围也更加严格(消费类芯片一般满足0-70℃环境温度,而车规级芯片要满足-40-105℃的使用温度要求);使用寿命方面,车规级芯片需要保证5-10年,而消费类电子芯片一般不超过5年;汽车芯片在制造和封装测试上比消费电子要求相对高,因此车规级芯片“门槛”更高,对芯片设计公司的能力有着更高要求。
车规协议芯片新品
近期,南芯科技推出三款车规协议芯片,分别是:SC2154Q, SC2021PQ, SC2021Q。这三款芯片可靠性测试均已通过vwin网站 可靠性测试标准:AEC-Q100认证,已成功实现量产。
新品竞争优势:
● 通过AEC-Q100严苛认证,并已成功量产
● 支持多种专有协议,兼容性强
● 提供多重保护,支持快速充电
参考设计:
|
● SC2154Q:适用于PD/QC 18W/20W/27W应用,支持GPIO配置功率、CDP以及端口模式,不支持功能定制。 ● SC2021PQ:适用于PD30/45W/60W/65W应用,支持GPIO配置功率、CDP、端口模式以及自功率分配主从设定,不支持功能定制。 ● SC2021Q:适用于PD/小米67W/OPPO 65W/华为SCP 22.5W,支持投屏及USB通信能力,支持功能定制(专案)。 |
参数对比:

SC2154Q
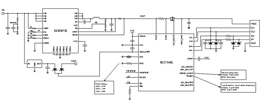
SC2154Q 是一款适用于汽车应用、Type-C / PD 和 DPDM 快速充电控制器。它符合最新的 Type-C 和 PD 3.1 标准,并支持具有双 DPDM 接口的专有高压快速充电协议。它的主要应用是27W及以下输出功率的车载充电器。
SC2154Q 支持Apple 2.4A, BC1.2, DCP, CDP, AFC, FCP以及其他主流快充协议。可以通过调整外置电阻配置输出阻抗,覆盖18W,20W以及27W应用,支持5V,9V固定电压档位输出。支持通过外置电阻配置Type-C,Type-A 输出模式,支持CC插入方向指示,支持过温降额,过问保护以及输入电压欠压降额功能,为车载应用提供全方位保护。有效保证系统稳定可靠运行。SC2154Q 采用 32pin-QFN 封装。

SC8101Q+SC2154Q EVM

典型应用框图
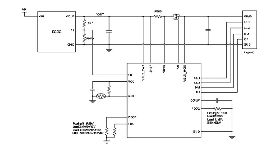
SC2021PQ
SC2021PQ 是一款适用于汽车应用,最高支持65W的 Type-C / PD 和 DPDM 快速充电控制器。它符合最新的 Type-C 和 PD 3.1 标准,并支持 DPDM 接口的专有高压快速充电协议。它的主要应用于功率输出范围30W~65W 车载充电器。
SC2021PQ 支持Apple 2.4A, BC1.2, DCP, CDP, AFC, FCP 以及其他主流快充协议。可以通过调整外置电阻配置输出阻抗,覆盖30W,45W, 60W 以及65W 应用,支持5V,9V,12V,15V,20V 固定电压档位以及3.3V~21V 20mV/step 的可调电压档位输出。支持通过外置电阻配置Type-C,Type-A 输出模式,支持CC插入方向指示,支持过温降额,过温保护以及输入电压欠压降额功能,为车载应用提供全方位保护。有效保证系统稳定可靠运行。SC2021PQ 采用 32pin-QFN 封装。

SC8701Q+SC2021PQ EVM

典型应用框图
SC2021Q
SC2021Q 是一款适用于汽车应用的Type-C / PD 和 DPDM 快速充电控制器。它符合最新的 Type-C 和 PD 3.1 标准,并支持具有双 DPDM 接口的专有高压快速充电协议,主要应用于车载充电器。SC2021Q 通过集成 USB PD 基带 PHY、Type-C 检测、双 DPDM PHY、VBUS 放电路径、VCONN 电源、可编程反馈补偿、电压和电流感应来最大限度地减少外部组件,10-bit ADC、双10-bit DAC、NMOS 栅极驱动器、I2C 接口和保护电路。
SC2021Q 内部集成 32k-Byte OTP ROM 和 2.5k-Byte RAM 的 32 位高性能微控制器内核,可为许多应用提供具有成本效益的解决方案。SC2021Q 支持多种保护机制,包括过压保护(OVP)、欠压保护(UVP)、过流保护(OCP)、短路保护(SCP)、过温保护(OTP)、DPDM 过压保护(DPDM OVP)、 CC 过压保护(CCOVP)、VCONN 过压(VCONN OVP)、VCONN 过流(VCONN OCP)和 VCONN 短路保护(VCONN SCP),有效保证系统稳定可靠运行。SC2021Q 采用 32pin-QFN 封装。

典型应用框图

SC2021Q EVM
结 语
南芯科技最新推出的车规协议芯片,通过AEC-Q100严苛认证,可靠性高,充电性能强,搭配多款车载充电方案,覆盖18~60W,为车载充电方案国产化添砖加瓦。
此外,南芯科技在vwin网站 领域推出了多种车载充电器和无线充电解决方案,并突破实现前装量产,已与多个汽车品牌达成深度合作,欢迎垂询。
解释说明
*文中数据来自南芯实验室,最新数据以南芯官方数据手册为准
*文中图片源自网络,如侵删
